首页

崮生61键按键方案

我使用的键盘是 CIDOO 61QK V2 键盘,这款键盘只有61个键,支持通过 via(网页版) 来实现硬件级改键。
下面是我的改键方案
cidoo_qk61.layout.json 注意,这个是布局json,和上面那个不是一个概念,每次都应该先在 via-design 中 load CIDOO QK61 V2.JSON
然后才能在 via-config界面中load这个布局文件

配置想法

在保持原有习惯的前提下尽量得到一致性的体验
不改变字母区与数字区的按键
空格右边那个键改成 fn 键
fn+qwe键分别代表三个蓝牙设备(按住三到五秒就进入配对模式)
Caps Lock基本不用,所以改成 `~​ 键
右下角四个键改成上下左右,在fn模式下就对应 home/end/pageUp/PageDown (延续之前方向键在右下角的习惯,fn模式也不用想太多)
fn+BackSapc 改成 Del 键 (都是删除的意思,而且108键的情况下这两键也很相似)
fn+回车,改成自定义的键盘电量显示(它本来是 fn+ shift,但现在 shift 在 fn 模式下被改成Page Up了)

预览效果

按键布局(0 Layout)

fn+对应键的实际映射(2 Layout)

要修改fn+其他键的实际按键的话,需要修改layout 2 中的按键
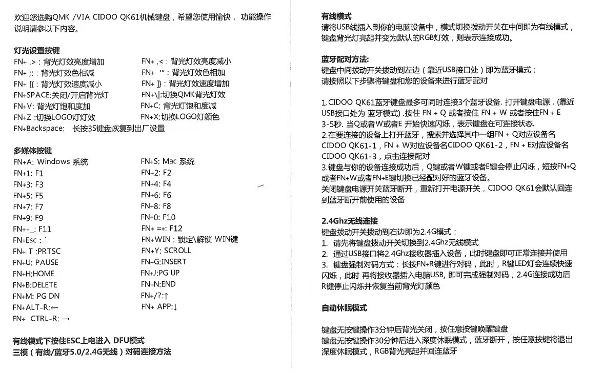
qk61 键盘说明 (注意原始fn键是右下角那个,切换到 mac 模式长按原始 fn + backspace 恢复出厂模式
​​

这把键盘的一些问题

容易误触切换layout
虽然蓝牙模式支持切换三个不同的设备,但是切换蓝牙模式和其他模式后不会记忆上一次的蓝牙模式,导致链接其他非默认蓝牙设备时还需要手动切换一次